Getting Started with Boomi Cloud API Management - Local Edition
Boomi Cloud API Management – Local Edition (LE) is a cloud-native API gateway that can be deployed within a data center or on cloud platforms. LE can be deployed in two modes - Tethered (introduced in v6.1.0) and Untethered. The default mode is Tethered mode.
In v6.0.0 and v6.1.0, reporting data for API calls processed locally does not sync with Boomi Cloud API Management. As a result, reporting features, including Reports, Reporting APIs, ECLE, and ECLS are not available in these versions.
You can still consume access logs locally as described in the Setup Observability topic in the Installation Guide. We recommend upgrading to v6.2.0 to regain full reporting functionality. Refer to Upgrading from 6.0.0 to 6.2.0 and Upgrading from 6.1.0 to 6.2.0 for upgrade instructions.
Tethered Mode (introduced in v6.1.0)
Tethered mode for Boomi Cloud API Management – Local Edition (LE) was introduced in v6.1.0 and is not supported in earlier versions.
In Tethered mode, you can manage all the API configurations, policies, organizations, keys, etc., on the Boomi Cloud API Management (Control Center). These configurations are then later synced to the Local installation during installation, and periodically, updates on the Boomi Cloud API Management are also synced to the local installation.
Untethered Mode
In the Untethered mode, Boomi Cloud API Management - Local Edition includes a locally deployed developer portal, an administrative control center, and an optional dashboard for operational analytics. Additionally, the logs from Local Edition can be collected and forwarded for downstream reporting and analytics through externally available tools. Local Edition is available for installation in container-based environments.
6.2.0 Deployment or Replica Sets
Loader was called CacheLoader in v6.0.0, and Loader in v6.1.0 and above.
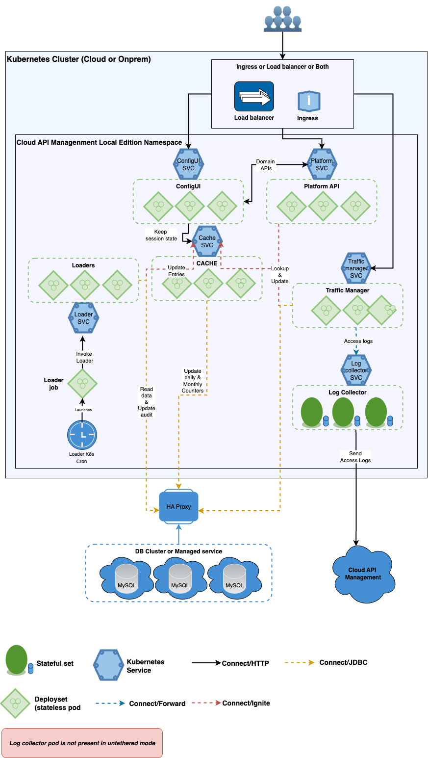
This section provides an application description with the breakdown of different components. Boomi Cloud API Management - Local Edition (LE) is an architectural rewrite that adheres to Kubernetes (K8s) best practices and is compliant with 12-factor design principles.
It consists of the following components:
- Traffic Manager
- Loader (CacheLoader in v6.0.0; Loader from v6.1.0+)
- Platform API
- Config UI
- Fluent Bit logging sidecar attached to each workload or container
- Cron Jobs
- Cache
- Logcollector StatefulSet (introduced in v6.2.0)
The deployment architecture for v6.2.0 is as follows:

All components are deployed stateless and volumeless. You can define Horizontal Pod Autoscaler (HPA) rules for each component. Refer to Kubernetes documentation for more information about HPA.
Refer to Earlier Versions: Deployment or Replica Sets for more details on previous deployment architecture.
Boomi Cloud API Management - Local Edition Images (introduced in v6.1.0+)
Images introduced in v6.2.0
The following table lists the image name and description introduced in LE v6.2.0
| Image name | Notes |
|---|---|
cam-le-logsync | Based on apim-jre-base. It contains the binaries to run the logsync, and was built using build-images.sh |
Images introduced in v6.1.0
The following table lists the image names and descriptions introduced in LE v6.1.0
| Image name | Notes |
|---|---|
Google distroless | It is the base image from which other images are built. It is used directly. |
apim-jre-base | It is the base image for Java processes. It uses distroless as a base image and was built using build-images.sh. |
apim-le-toolkit | The utilities image was built on debian-slim. It contains various tools for installation and debugging and was built using build-images.sh. |
apim-le-trafficmanager | It is based on apim-jre-base and contains the binaries to run the trafficmanager. It was built using build-images.sh. |
apim-le-platformapi | It is based on apim-jre-base and contains the binaries to run the platformapi. Platform API provides REST APIs (which are also used by ConfigUI) to manage configuration and policies. It was built using build-images.sh. |
apim-le-loader | It is based on apim-jre-base and contains the binaries to run the data loader. The data loader maintains entries in the cache and, in tethered mode, also syncs configuration and policies from Boomi Cloud API Management. It was built using build-images.sh. |
apim-le-cache | It is based on apim-jre-base and contains binaries to stand up Apache ignite pods. It was built using build-images.sh . |
apim-le-configui | It is based on distroless and contains binaries to run the ConfigUI. It was built using build-images.sh . |
apim-le-loader-cron | It is based on distroless and contains curl, which invokes loader services via HTTP. It was built using build-images.sh. |
fluent/fluent-bit | Optionally fluent-bit runs as a side-car to all containers. It is used directly. |
Types of Application Pods
All pods are run as deployment or replica sets, and workloads can be moved across nodes and zones. Containers are based on Google distroless non-root images. In containers based on non-root images, the default user is a non-root with id 65532.
Usage Data Collection and Analytics (introduced in v6.2.0)

Log Collector
The Log Collector feature is introduced in the Boomi Cloud API Management – Local Edition 6.2.0 release. It is only available in Tethered mode and is not supported in Untethered mode.
The following diagram depicts the StatefulSet diagram of the log collector.

The Log Collector collects access logs from the traffic manager and sends them to Boomi Cloud API Management. It consists of a Fluent Bit container that acts as a receiver and a logsync container that archives these logs and sends them to Boomi Cloud API Management.
The Log Collector system operates through the following three-stage process:
-
Traffic Manager generates access logs, which are then sent to Log Collector.
-
Log Collector processes those logs and stores them in Persistent storage.
-
Log Sync retrieves logs from Persistent storage, formats them correctly, and uploads them to Boomi Cloud API Management for centralized analysis and monitoring. This automated process guarantees ongoing collection, processing, and synchronization of API access data without manual effort.